Instance Verification Kit (IVK)
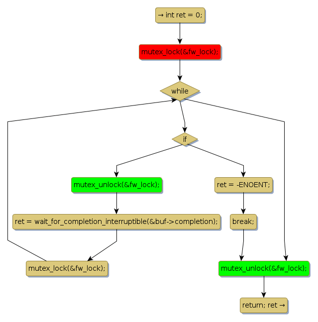
mutex lock @ [23507+21+/linux-3.19-rc1/drivers/base/firmware_class.c]
Instance Signature: fw_lock
|
The Matching Pair Graph:
|
|
Function Name
|
Control Flow Graph (CFG)
|
Events Flow Graph (EFG)
|
Source Correspondence
|
|
sync_cached_firmware_buf
|
|
|
[23438+24+/linux-3.19-rc1/drivers/base/firmware_class.c]
|